8051系列問題
什麼是Frame Error Detection?
Frame Error Detection(框架錯誤偵測) UART在傳送資料時會先傳送一個起始位元(Low), 然後傳送8bit的資料,再傳送一個結束位元(High) 波型如下
_OOOOOOOO‾‾
當SMOD0 ( PCON.6 ) 設為1 (Enable Frame Error Detection), 而接收資料時會去check結束位元是否為High, 不是的話則會將FE設為1,另外,這個FE必須要由軟體設回0, 硬體不會自動將他清為0。 |
請問3-Level保護是那三層?
| Lock、Scramble、MOVC Disable。 Lock:當LOCK設定後IC會鎖住讓其他Writer無法讀取,此時只能夠對這個IC做Whole Chip Erase。 Scramble:當SB設定後讀取IC內的資料時會經過特殊編碼,就算Writer可夠讀取IC內容也無法辨識。 MOVC Disable:當MOVCL設定後,使用者想要用MOVC來讀取程式區的程式碼時會讀到空的值,可防止其他人用MOVC來竊取程式碼。 PS:由於82系列的IC不能夠外掛程式記憶體,因此82系列沒有(也不需要)MOVC Disable的功能。 |
請問MPC82G516要怎麼外加記憶體?
為何我用40MHz的Crystal沒辦法起震?
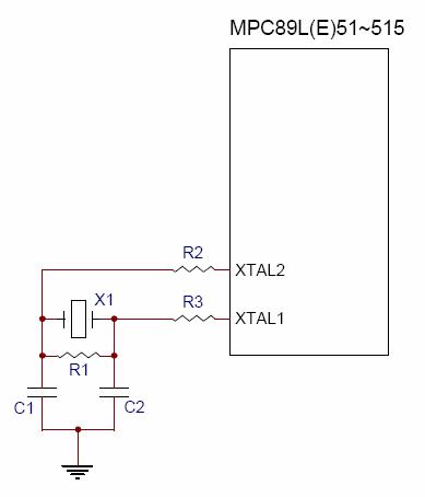
請問我要怎麼減少EMI?
要減少EMI可以從以下幾個地方做修改:
1. 如果沒有連接外部記憶體的話,可以關閉ALE輸出,要將ALE輸出關閉只要設定AUXR為0x01(Set A0 to 0)就可以了。
2. 使用半速的振盪器,並且Enable 6T。(此為Hardware Option需用Writer才可設定)
3. Enable OSCDN使振盪訊號設為平滑輸出。(此為Hardware Option需用Writer才可設定)
4. 參考下表及下圖在振盪器旁加上電阻。
| X1 | 8MHz | 12MHz | 16MHz | 20MHz | 24MHz | |
| C1,C2 | 47pF | 47pF | 47pF | 47pF | 47pF | |
| R1 | ||||||
| R2,R3 | OSCDN=1 | 33~680Ω | 33~560Ω | 33~430Ω | 33~360Ω | 33~300Ω |
| OSCDN=0 | 33~560Ω | 33~470Ω | 33~300Ω | 33~220Ω | 33~150Ω | |

請問82G516輸入5V時IC是否會輸出3V?
我能將82G516當成一個64K的Flash來使用嗎?
可以,透過SCL跟SDA的介面來做控制,詳細電路及範例程式請參考sample code。
請問82G516跟傳統的51腳位有點不同,設計電路時是否有什麼特別需要注意的嗎?
如果沒有使用外接記憶體的話,使用上跟傳統的51基本上是沒什麼差別的,但必須特別注意的是V30這根腳是連到IC內部核心電源,因此如果是用在5V的系統,則必須將V30這個腳接一個電容到地,如下圖所示:
PS:傳統的51這根pin是EA,通常會接到5V,但如果MPC82G516的V30接到5V會照成程式動作不正常,或甚至損壞IC。
